微信公眾號二維碼
微信咨詢顧問二維碼
現場精細化管理改善與效率提升
尊敬的各單位領導:
目前全球經濟衰退,企業面臨諸多問題,配額保護時代已經結束,人民幣升值,東南亞和世界其它不發達國家的經濟崛起,加上原材料、工人工資和各種運營成本的大幅上升,終端市場的價格砍殺,導致工廠的利潤已日漸微薄甚至零利潤。要在新形勢下獲得更大的發展,擺在經營者面前的只有一條路:減少浪費、提高現場運營效率!
現場管理是制造型企業最重要的第一線管理,是現場精細化管理的主戰場,是企業真正實現增值的重要場所。但傳統的現場管理方式,掩蓋了大量的浪費,直接擠掉公司的利潤,所以現場管理的水平,直接反映和制約著一個企業經營管理的總體水平,在全球經濟危機的不利環境下,企業經營者都在尋求“過冬”的良策,以規范現場、減少浪費、提高效率、降低成本,實現永續經營。精細化管理正是制造企業減少現場浪費、提高效率的重要利器。
【企業收益】:
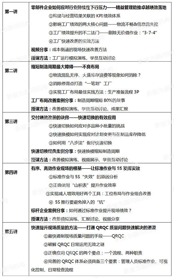
學員能夠學會精益管理如何助推卓越績效落地
學員能夠學會運用工廠布局最佳實踐方法
學員能夠了解快速切換應對多品種小批量的挑戰
學員能夠有效運用標準作業與5S
學員能夠掌握QRQC質量問題快速解決的通道
【課程大綱】:

【課后跟進輔導】:
訓練營培訓結束后,學員自主選定以下內容在企業內部推行:
1、按照確定的主題與目標及所學知識技能選擇實戰課題
2、按照改善輸出方式輸出改善成果
3、企業內部組織改善成果發表匯報
授課老師提供智力支持及對代表性企業進行回訪和現場輔導。
【課程預覽】:

【培訓導師】:
匠創精益學院——王老師

實戰型咨詢培訓師;
精益生產高級顧問;
王老師多年來致力于精益生產、運營體系改善優化。有著汽車、機械、電子行業,國企、民企、日企和歐美合資企業22年工作經驗;
曾任職某企業總經理等職。精通:上汽、東風汽車 ASES、佛吉亞卓越體系建立完善,5年培訓咨詢經驗。曾榮獲企業管理現代化創新成果二等獎。
專業領域:精益生產體系建立、JIT、精益品質管理、現場6S管理、質量管理以及基層主管技能訓練,TWI,通用QSB體系、東風汽車 ASES體系等卓越體系建立。
曾服務的企業:一汽發動機、萬向集團、天威科技、寧波神通、青神印染、富倫化工、匯豐管業、新太冶金、合眾電氣、機電鑄造等汽摩、化工、機械行業。
【報名詳情】:
培訓人員:公司中高層領導,生產系統負責人、各職能部門負責人、管理人員(儲備現場管理者)及現場項目小組推進成員。
培訓時間:2019年9月20-21日;(星期五-星期六)
培訓地點:重慶江北區寸灘港安二路48號海岸國際A座
培訓費用:1980元/人(含資料費、場地費、授課費、午餐費等)
課程形式:采用工廠運行模擬演練、改善模擬演練、學員互動討論、成果匯報討論等多種形式的授課方式結合,使學員親身體會、領悟課程的真諦和掌握精細化管理的專業工具和技能。
聯系電話:133-8960-3856(張老師) 133-6802-3519(吳老師)
附件下載:現場精細化管理改善與質量提升訓練營報名表
建立生產有序、管理順暢,操作規范,士氣高昂、高質量、低成本、短交期的作業現場;
為企業規劃設計一套由內到外的形象升級,外觀視覺價值體現、內在的管理內涵體現;
全員參與設備管理高產出和低成本運營,提升設備管理能力,維護能力,提高效率
構建班組生產管理體系、循環評價、人才育成、持續改善、績效管理、文化養成體系;
提高產品質量、降低生產成本、縮短交期、增加利潤,讓管理更系統科學,執行力更強
對工廠的各個組成部分進行合理安排,以提高生產效率、降低成本、優化物流、改善工作環境等